
登录新浪财经APP 搜索【信披】查看更多考评等级东信证券
炒股就看金麒麟分析师研报,权威,专业,及时,全面,助您挖掘潜力主题机会!
来源:兴业研究
欧盟委员会于2025年11月20日正式发布《可持续金融信息披露条例》修订提案(SFDR2.0),作为欧盟可持续金融监管框架的关键升级,其核心目标是解决SFDR1.0时期存在的披露碎片化、ESG标签滥用、漂绿乱象及合规负担过重等问题,标志着欧盟ESG资管产品监管从模糊的“披露法”全面转向清晰的“分类法”。
SFDR2.0的核心变革集中在两大维度:一是重构可持续基金分类体系,设立“转型(A7)”“ESG 基础(A8)”“可持续(A9)”等核心ESG基金类别,明确各类别需满足70%的投资比例门槛,并针对不同类别制定差异化的排除标准与目标要求,其中“可持续(A9)”类别对高碳资产容忍度最低,“转型(A7)”类别则为传统高碳行业低碳转型提供资金支持通道;二是强化披露与命名规范,取消原6/8/9条款分类,要求基金名称需体现可持续属性,详细披露排除清单与可量化的可持续影响力指标,从根源上遏制可能存在的漂绿行为。
在监管协同层面,SFDR2.0与欧盟企业可持续发展报告指令(CSRD)、欧洲可持续发展报告标准(ESRS)、可持续金融分类法(EU Taxonomy)形成互补,构建起“企业端数据披露—金融端产品应用”的闭环监管体系;同时与欧洲证券与市场管理局(ESMA)的可持续基金命名规则衔接,共同规范ESG基金市场秩序。
SFDR2.0将对全球ESG投资与资管行业产生深远影响:推动基金产品向高质量可持续方向结构化转型,倒逼资管机构增加合规与技术投入,加剧全球区域市场分化,同时催生转型金融等跨境合作与产品创新机遇。对中国市场而言,尽管SFDR2.0无直接监管效力,但其分类逻辑与量化标准为境内资管机构打造国际化ESG产品提供了参照框架,将推动境内ESG监管规则完善、公募基金国际化产品设计升级,以及商业银行在金市、理财、基金业务中强化ESG风险管理与跨境合作。
展望未来,SFDR2.0不仅将重塑全球ESG投资格局,引导资本有序流向绿色与转型行业,更推动ESG从营销概念转向资管机构的系统性核心能力,为全球可持续金融市场的规范化、专业化发展奠定基础。
前言
欧盟委员会于2025年11月20日正式发布《可持续金融信息披露条例》(SFDR)修订提案(以下简称“SFDR2.0”),这是欧盟可持续金融监管框架的关键更新,旨在解决原有框架(SFDR1.0)存在的披露碎片化、标签滥用及合规负担过重等问题,强化投资者保护并引导资本有序流向可持续领域。
SFDR2.0作为全球ESG资管产品监管体系的重要里程碑,标志着欧盟从模糊的“披露法”向清晰的“分类法”转变。SFDR2.0通过重构产品分类体系、设定70%投资门槛、简化披露义务等关键举措,旨在解决SFDR1.0实施过程中出现的合规负担过重、披露碎片化以及第8/9条披露要求被滥用为产品标签等问题。SFDR2.0将推动ESG从营销概念转向系统性能力,引导资金更有序地流向绿色与转型行业。
自SFDR1.0于2021年3月生效以来,资产管理公司被要求为其在欧盟销售的金融产品提供关于可持续性风险和影响的具体信息。披露水平取决于产品的可持续性目标——即这些产品在SFDR1.0下被要求按照第8或第9条款进行披露;不具有环境、社会和治理(ESG)特征的产品要求按照第6条款披露。
尽管SFDR2.0对中国市场没有直接监管效力,但其分类逻辑和量化思路为国内资管机构提供了打造国际化绿色与转型产品的参照框架,也将给相关机构开展跨境出海业务带来影响。而对境内商业银行而言,SFDR2.0也可能对其金市业务、理财业务和基金业务带来间接影响,推动银行在ESG投资领域加强风险管理能力,提升数据质量,并与基金公司建立更紧密的合作关系。
一、SFDR 2.0出台背景与后续推进
SFDR2.0的出台源于欧盟对SFDR1.0实施过程中暴露问题的深刻反思。SFDR1.0自2021年3月分阶段实施以来,虽然提高了ESG资管产品的透明度,但也导致金融机构面临过重的合规负担和披露碎片化问题。
1.1 出台背景:多重压力下的监管升级
随着可持续金融在欧洲市场的蓬勃发展,越来越多的金融机构推出了ESG相关产品。然而,在SFDR1.0框架下,由于仅依赖信息披露机制,缺乏统一的产品分类标准,导致SFDR1.0第8/9条款(article 8/9)被广泛滥用——使得SFDR1.0第8/9条款这一“披露”条款变成了事实上的产品“分类”标签。例如,欧洲责任投资论坛(Euro SIF)的数据显示:截至2022年底,欧盟市场上约有40%的基金错误地使用了可持续投资标签,导致投资者难以辨别真正符合ESG标准的产品[1]。
在这样的混乱局面下,部分金融机构以“漂绿”方式营销其产品,其中不乏全球顶级资管机构,使得欧洲乃至全球ESG投资市场出现混乱。许多基金虽声称具有可持续投资属性,但实际投资策略与可持续发展目标相差甚远,这不仅误导了投资者、也严重损害了整个ESG投资市场的声誉。欧洲可持续基金也持续出现资金净流出情况,这一现象凸显了市场对现有监管框架的信任危机,严峻的形势倒逼欧盟必须采取更为有效的监管措施,从单纯的“披露导向”转为更为严格的“分类监管”,通过明确各类ESG产品的定义和投资门槛,来重塑市场信任,促进可持续金融市场的健康发展。
而从全球资本市场来看,各国之间的竞争日益激烈。美国在特朗普2.0时代推行反 ESG政策,对可持续投资产生了较大的负面作用,导致美国可持续基金连续多个季度出现净流出,使得美国在全球ESG投资领域的地位被极大动摇。与此同时,中国积极加速构建本土ESG体系,展示出中国在推动ESG方面的决心和进展。在这样的国际竞争格局下,欧盟深知需要对现有ESG监管规则进行务实改革,以维持其在全球ESG规则制定方面的主导权,在全球ESG市场竞争中保持优势地位。因此,现实的国际竞争格局也促使欧盟在SFDR2.0中采用了更加明确和可执行的分类标准,以增强其监管框架的竞争力。
最终,在上述这些因素的共同推波助澜下,欧盟委员会于2025年11月20日正式发布SFDR 2.0提案[2],旨在通过重构产品分类体系和简化披露要求,并确保与欧盟其他可持续金融框架(如可持续报告指令、可持续分类法)保持一致,以解决SFDR1.0的缺陷。
1.2 背后博弈:在利益相关方之间进行艰难平衡
SFDR2.0的出台也侧面反映了欧盟内部不同利益相关方的激烈争论。一方面,环保组织和投资者支持更严格的ESG标准,要求金融机构提供清晰的分类和透明的信息披露;另一方面,传统能源行业和金融机构则担心严格的分类标准会限制其业务发展。例如,欧盟委员会在2025年11月的提案中提到,部分金融机构曾游说要求降低ESG披露标准,但最终委员会坚持了强化分类框架的立场,体现了欧盟在ESG标准制定上的坚定决心。
首先,作为SFDR的最直接约束对象,欧盟资管行业对于 SFDR2.0中严格的产品分类规则长期存在不同看法和质疑态度。大型金融机构通常拥有更丰富的资源和更强大的研究团队,能够相对容易地适应新的监管要求,甚至可以将其视为提升自身竞争力的契机,通过开发符合新规则的优质ESG产品来吸引更多资金方。然而,对于中小金融机构而言,新规则带来的合规成本上升可能成为沉重负担,包括需要投入更多资金用于数据收集、分析以及合规流程的建设,这可能限制了它们在ESG投资领域的发展空间。为了平衡行业内不同规模机构的利益,同时促进ESG投资市场的创新与稳定发展,欧盟采取了“宽严相济”的监管策略[3]。在产品端,强化分类标准,例如要求70% 的投资必须符合相应的可持续发展或转型战略,以确保ESG产品的“真实性”;而在实体层面的披露要求上,则适当减轻负担,避免给金融机构带来过大的运营压力,使得各类机构都能在新的监管框架下找到自身的发展路径。
另外,SFDR2.0出台的另一大挑战是:欧盟各成员国在经济结构和发展重点上存在显著差异,导致各成员国在可持续金融政策上的立场也不尽相同——而这也是欧盟区别于美国和中国在行政司法管辖层面的巨大差异。欧盟内部以德国、法国为代表的可持续金融领先成员国,在可再生能源发展、绿色技术创新等方面取得了显著成就,因此积极推动严格的环境标准,希望通过SFDR2.0进一步促进可持续投资向绿色产业倾斜。然而,中东欧一些成员国的经济仍在很大程度上依赖传统产业,如煤炭、钢铁等,相关国家担忧过于严格的分类规则会限制这些传统产业的融资渠道,对当地经济发展和就业产生负面影响。为了缓解成员国之间的分歧,促进区域可持续目标的协同实现,SFDR2.0引入了“转型”标签,允许对高碳排放行业进行过渡性投资,旨在帮助这些行业逐步实现低碳转型。欧盟通过这种折中处理方式,既兼顾了传统产业国家的现实需求,又不偏离欧盟整体的可持续发展方向,以在不同成员国的利益诉求之间找到平衡。
1.3 实施时间线:距离正式生效前路漫长
SFDR2.0的立法和实施将遵循欧盟典型的监管流程。根据欧盟委员会2025年11月20日发布的提案,SFDR2.0将经历以下关键节点:
1)提案发布:2025年11月20日,欧盟委员会正式发布SFDR2.0提案。
2)立法审批:预计2026-2027年完成欧洲议会和理事会的审议程序。根据欧盟立法流程,普通立法程序通常需要12-18个月,因此SFDR2.0可能在2027年中期正式通过。
3)正式生效:假设立法审批在2027年7月完成,SFDR2.0预计可能于2027年7月正式生效。
4)过渡期安排:正式生效后18个月起开始适用,即2028年12月31日。这意味着金融机构有约18个月的时间调整其产品分类和投资策略。
5)豁免条款:为既有的封闭式产品提供豁免,但未明确豁免期限。这表明欧盟委员会考虑到市场适应性,为现有产品提供了一定的缓冲期。
6)与CSRD/ESRS的协同:SFDR2.0与欧盟企业可持续发展报告指令(CSRD)和欧洲可持续发展报告标准(ESRS)形成互补,共同构建欧盟ESG监管体系。CSRD要求企业披露可持续发展信息,ESRS提供具体披露标准,而SFDR2.0则聚焦于金融机构的产品分类和信息披露。
二、SFDR 2.0主要内容与核心变化
SFDR2.0打破了以往仅基于披露程度的模糊分类方式,建立起一套更为科学、严谨的分类体系,并强化了披露与命名规范,旨在为全市场各利益相关方提供更清晰、准确的投资指引。
2.1 重构可持续基金分类体系
1)“转型”类别(A7):在全新的SFDR2.0体系中,转型分类占据着独特的地位。转型类基金主要聚焦于那些虽然当前属于高碳排放行业,但具备可靠转型路径和计划的企业。
2)“ESG基础”类别(A8):此类别适用于不以可持续或转型目标为导向、但在投资流程中系统性整合ESG因素的产品。同样需要满足70%的投资能够证明“确实整合了可持续性因素”,并以适当指标进行量化跟踪。但与“转型”或“可持续”类别相比,“ESG基础”不要求明确的可持续发展目标,但要能够展示基金在选股、配置或风险控制中如何纳入ESG因素,并且能被度量。整体来看,“ESG基础”类别基本覆盖了行业中主流的“ESG整合策略”做法[4]。
3)“可持续”类别(A9):可持续分类产品的标准最为严格。可持续类贴标不仅要求排除如烟草、煤炭等争议行业,还需聚焦特定可持续目标,如应对气候变化、促进生物多样性保护等。相较于“转型”,“可持续”类别在排除标准上显著收紧,例如要求排除石油与天然气业务占比高的公司。这意味着“可持续”类别对高碳资产的容忍度更低,更强调投资对象的可持续本质,而非仅靠改善空间来满足要求。
4)FoF及其他组合型产品(A9a):对于FoF或类似组合型产品,如果其将70%以上的资金投向已归类的可持续基金产品(Article 7/8/9),并遵守相应排除条款,则该产品可被视为符合相应类别要求,并可标榜自己属于该可持续分类(9a)。
5)影响力产品(A2(26)+A7/9):只有归属于“可持续”或“转型”类别,同时具有旨在实现预先定义的积极且可衡量的社会或环境影响的目标,并将投资指向可提供解决特定社会或环境挑战方案的企业、经济活动或其他资产,才能被定义为具有影响力的可持续产品,并获准在产品名称中使用“影响力”(impact)一词,并需要满足额外的披露要求。
6)未归类产品(A6a):对未归类产品,可自愿披露是否及如何考虑可持续性因素,但需保持中立、篇幅有限且不构成核心合同要素。此类产品不得以可持续相关字眼命名,且不得做出任何与“转型”“ESG基础”“可持续”三大类别相关的声明。
2.2 强化披露与命名规范
在SFDR2.0的框架下,取消了原有的6/8/9条款分类,取而代之的是一套更为严格、清晰的产品标签规则。这一变革旨在彻底解决市场上长期存在的漂绿问题,让投资者能够更加直观地了解产品的真实属性。以SFDR2.0规则之下的Article 9基金为例,必须在名称中明确体现“可持续”等术语,使投资者在选择产品时一目了然。同时,基金还需要详细披露排除清单,如明确列出不投资的烟草、煤炭行业企业,以及可持续影响力指标,如投资项目对减少碳排放、促进水资源保护等方面的具体贡献。通过这些透明的披露要求,投资者可以更准确地评估基金是否真正符合自己的可持续投资目标,避免被误导性的营销所迷惑。
从分类依据来看:SFDR1.0由于仅依赖披露程度,导致市场上产品分类混乱,许多产品虽然声称具有ESG属性,但实际投资策略与ESG相去甚远。而SFDR2.0基于投资策略进行分类,使得投资者能够更清晰地了解产品的投资方向和可持续目标,增强了市场的透明度和可辨识度。在投资比例要求方面,SFDR1.0的缺失使得部分基金可以在不改变实质投资的情况下,轻易贴上ESG标签,造成漂绿现象泛滥。SFDR 2.0 明确规定核心类别需70%投资符合可持续目标,有效遏制了这种现象,促使基金真正将资金投向可持续领域。
从争议行业排除规则来看:SFDR2.0争议行业排除标准的强化,是对伪绿色产品批评的有力回应。在SFDR1.0规则下,对争议行业的排除不够严格,一些基金仍可投资于与可持续发展理念相悖的行业,损害了ESG投资的声誉。SFDR2.0通过设定A9基金的三重排除标准,从行业、收入和行为等多个维度进行严格筛选,显著提升了可持续投资的质量。
从命名要求来看:SFDR2.0新增了ESG基金命名规则,是规范市场沟通的重要举措。在SFDR1.0 中,基金命名缺乏规范,容易误导投资者。SFDR2.0要求特定类别在名称中体现可持续属性,使投资者能够迅速识别产品的可持续特征,避免被误导性命名所欺骗,切实保护了投资者的知情权。
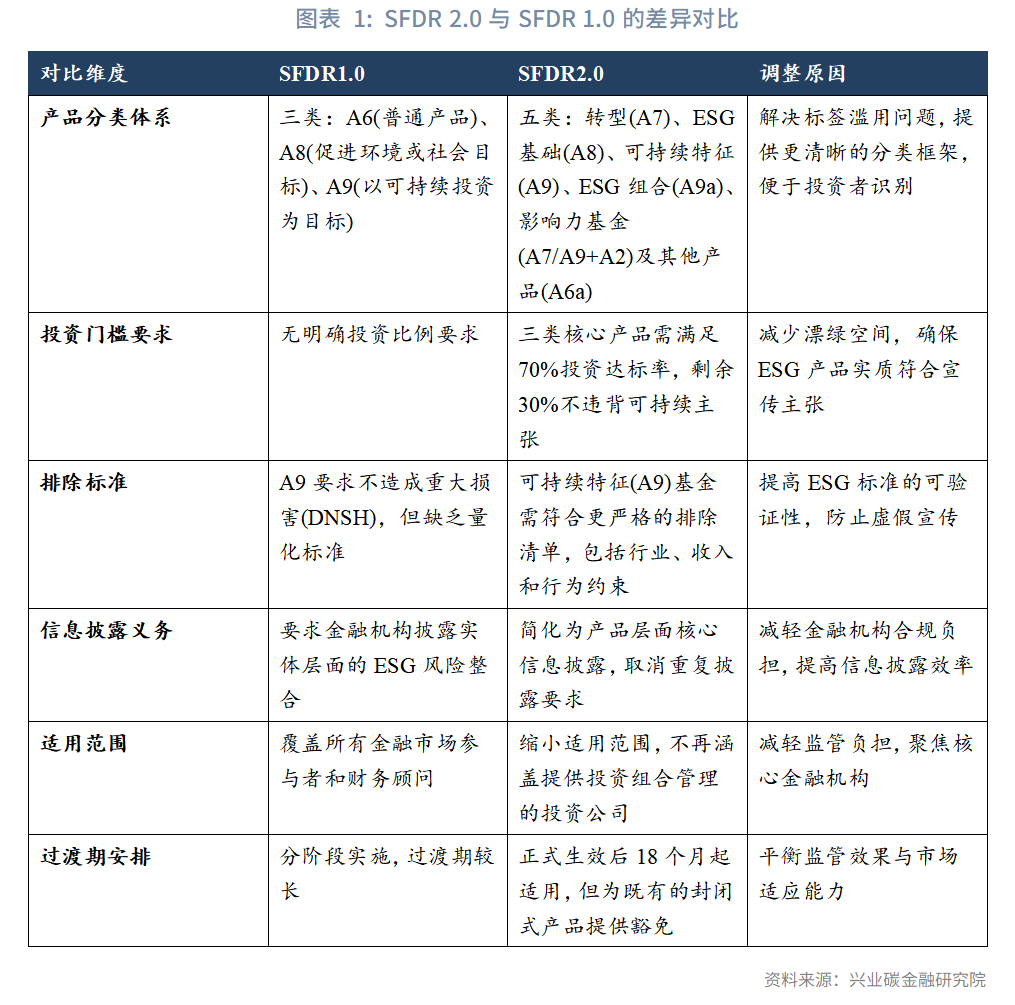
总而言之,SFDR 2.0最大的变化是将模糊的“披露法”转变为明确的“分类法”,通过设定清晰的产品类别和投资门槛,解决了SFDR1.0实施过程中出现的标签滥用问题。例如,SFDR1.0的第8/9条允许金融机构自行决定“如何促进”或“实现可持续发展目标”,导致市场上出现了大量模糊不清的ESG产品;而SFDR2.0则明确规定了各类产品的投资比例和排除标准,使ESG产品分类更加透明和可验证。SFDR2.0相比SFDR1.0的主要差异总结如下图表所示。
三、SFDR2.0与欧盟可持续法规的关联东信证券
SFDR2.0与欧盟其他可持续相关法规形成了一个相互支撑、各有侧重的监管体系。
3.1 与CSRD/ESRS以及EU Taxonomy的协同
CSRD(企业可持续发展报告指令)和ESRS(欧洲可持续发展报告标准)共同构建了企业层面的可持续信息披露体系,这一体系与SFDR 2.0下金融机构的信息披露形成了紧密的双向联动关系。CSRD要求企业按照ESRS的标准披露“双重重要性”ESG数据,这些详细的数据和信息,为SFDR 2.0下金融机构评估投资标的的ESG风险提供了坚实的底层数据支持。金融机构在筛选投资项目时,可以直接参考企业披露的信息,判断企业的可持续发展能力和潜在风险,从而做出更科学的投资决策。这种“企业披露—金融机构应用”的闭环模式,有效地促进了可持续信息在实体经济与金融市场之间的流通,提高了资源配置的效率,推动了整个经济体系向可持续发展方向转型。
CSRD/ESRS聚焦于企业端,致力于解决数据源问题。通过强制企业按照统一的标准披露可持续发展信息,确保了市场上有充足、准确且可比的ESG 数据。这些数据涵盖了企业在环境、社会和治理等多个方面的表现,为整个可持续金融体系提供了基础信息支撑。SFDR 2.0则专注于规范金融机构端的产品分类与披露,解决数据使用问题。它通过建立明确的基金分类标准和严格的披露要求,使得金融机构能够将企业披露的ESG数据有效地应用到投资决策和产品设计中。例如,转型(A7)基金依据企业的转型计划和进展情况,选择投资那些有望实现低碳转型的高碳排放企业;ESG基础(A8)基金和可持续特征(A9)基金则根据企业在ESG各维度的综合表现,筛选出符合相应可持续标准的投资标的。通过这种方式,SFDR 2.0促进了金融资源向可持续发展领域的合理配置。
可持续金融分类法(EU Taxonomy)提供了可持续活动的技术定义。作为CSRD/ESRS以及SFDR的分类基准,可持续金融分类法明确了哪些经济活动属于可持续范畴,为金融机构在判断投资是否符合可持续发展目标时提供了统一的参考依据。例如,在判断一家能源企业的投资项目是否具有可持续性时,可持续金融分类法可以提供关于可再生能源项目、能源效率提升项目等方面的具体标准,金融机构可以据此进行评估和决策。这种分层覆盖的监管框架,使得欧盟可持续金融体系在数据收集、分类和应用等各个环节都有明确的规则和标准,增强了市场的透明度和规范性,促进了可持续金融市场的健康发展。
总结来说,可持续分类法定义了“可持续投资”的具体范畴,并提供了排除清单(如高碳行业黑名单),这些构成了SFDR 2.0产品分类的核心标准。例如,可持续特征(A9)基金必须投资于可持续分类法定义的可持续经济活动,否则将不符合监管要求。
3.2 与ESMA可持续基金命名规则的衔接
2024年5月,欧洲证券与市场管理局(European Securities and Markets Authority,ESMA)发布了关于基金名称中使用ESG与可持续相关术语的指南(Guidelines on funds’ names using ESG or sustainability-related terms,以下简称“ESMA指南”)[5]。ESMA认为:基金名称是向投资者传达基金信息的一种方式,也是基金的重要营销工具——基金名称通常是投资者看到的第一条基金信息,尽管投资者不应仅凭名称本身,而应仔细查看基金的基础披露信息,但基金名称可能对其投资决策产生重大影响。因此,ESMA希望通过发布该指南,以阐明基金名称使用ESG或可持续相关术语在何种情况下构成不公平、不清晰或具有误导性。
具体来看,ESMA指南最重要的内容包含两大部分,一是首次对基金产品名称中ESG关键术语做了界定,二是首次对基金管理人使用基金名称中ESG术语给出了建议。
1)关于基金名称中的ESG术语,一直存在很多乱象。一些定义或者边界比较模糊的用词,比如绿色、转型、影响力、可持续等,并没有清晰的分类和界定。ESMA指南明确将基金产品名称中ESG相关术语做了分类(Explanations of key terms under these Guidelines):
a)转型相关术语(Transition-related terms):包括源于转型(transition)的所有术语(如转型中(transitioning)、过渡性的(transitional)等),以及源于改进(improve)、进展(progress)、演变(evolution)、变革(transformation)、净零(net-zero)等的术语[6];
b)环境相关术语(Environmental-related terms):指给投资者带来任何促进环境特征印象的词汇(如绿色(green)、环境(environmental)、气候(climate)等);
c)社会相关术语(Social-related terms):指给投资者带来任何促进社会特征印象的词汇(如社会(social)、平等(equality)等);
d)治理相关术语(Governance-related terms):指给投资者带来任何聚焦治理印象的词汇(如治理(governance)、争议(controversies)等);
e)影响相关术语(Impact-related terms):包括源于影响(impact)的所有术语(如产生影响(impacting)、有影响力的(impactful)等);
f)可持续发展相关术语(Sustainability-related terms):仅指源于可持续的(sustainable)的所有术语(如可持续地(sustainably)、可持续性(sustainability)等)。
2)对基金管理人使用基金名称中ESG术语的建议(Recommendations to fund managers on the use of terms in funds’ names),这也是本次指南最核心的内容:
a)使用“转型”、“社会”及“治理”相关术语的基金应:
—满足80%的门槛,即用于实现环境或社会特征或可持续投资目标的投资比例(根据投资策略的约束性要素);且
—排除对CDR (EU) 2020/1818第12(1)(a)至(c)条[7]所述公司的投资。
b)使用“环境”或“影响”相关术语的基金应:
—满足80%的门槛,即用于实现环境或社会特征或可持续投资目标的投资比例(根据投资策略的约束性要素;且
—排除对CDR (EU) 2020/1818第12(1)(a)至(g)条所述公司的投资。
c)使用“可持续发展”相关术语的基金应:
—满足80%的门槛,即用于实现环境或社会特征或可持续投资目标的投资比例(根据投资策略的约束性要素);
—排除对CDR (EU) 2020/1818第12(1)(a)至(g)条所述公司的投资;且
—承诺对SFDR第2(17)条所述的可持续投资进行有意义的投资。
d)如果基金名称结合了第a款和/或第b款中的多个术语,则这些段落的规定应累计适用,但与任何转型相关术语结合时除外,此时仅应适用第a款和第f款的规定。
e)指定指数作为参考基准的基金,仅当该基金满足第a至c段下的指导时,才可在其名称中使用第a至c段所述的术语。
f)在其名称中使用“转型”或“影响力”相关术语的基金,还应确保分别用于满足第a段和第b段所述门槛的投资,处于社会或环境转型的明确且可衡量的路径上,或者旨在产生积极且可衡量的社会或环境影响的同时获得财务回报。
上述要求在ESMA官网以所有欧盟官方语言发布后三个月生效;新基金应在成立后立即适用本指南;现有基金应在指南生效后六个月内完成调整。但需要看到,ESMA指南的发布早于SFDR2.0,主要就可持续基金命名规则与SFDR1.0在命名术语的标准化方面实现紧密衔接。两者在很多方面也存在差异,比如投资比例的规定。因此,有观点认为,ESMA指南属于SFDR2.0正式执行前规范ESG基金命名的补丁[8]。根据上文分析,考虑到SFDR2.0距离正式生效还有很长一段时间,各资管机构当前需优先满足ESMA对于ESG基金的命名规则。
随着欧盟对金融产品标签的审查日益严格,ESMA指南将在确保基金真正满足ESG要求方面发挥关键作用。ESMA期望相关规定的出台,能有效提高“声称可持续”或“以ESG为重点”的基金营销(即卖点)的透明度和一致性,以防止基金公司“漂绿”行为——即ESG基金被宣传为比实际更可持续的行为。ESMA指南的发布,是欧盟加强投资者保护和培养ESG投资市场信任的重要一步,以确保金融市场为可持续发展目标做出贡献[9]。
总体来看,从SFDR1.0到2.0,其与ESMA命名规则的互补关系在于:新发布的SFDR2.0提案正式提供了ESG基金产品分类标签和依据,而ESMA指南则在ESG基金分类标签出台生效前从“命名”层面进行约束,两者共同打击漂绿行为[10]。此前,根据MSCI的分析,适用于欧盟SFDR 1.0第8条和第9条的基金中,约30%可能受到ESMA影响,对应4000余只基金、约1.9万亿欧元的资产管理规模;具体来说,SFDR1.0规则下第8条基金中有26%、第9条基金中有81%的产品名称将会受影响[11]。根据晨星的统计,2024年至今至少有1,450只SFDR1.0第8条和第9条基金被更名,约占ESMA基金命名指南适用范围内基金的31%[12]。但考虑发布时间的先后、以及投资比例要求的差异,我们预测:ESMA未来将参照SFDR2.0对现行ESMA指南进行修订更新(特别是投资比例要求),以解决可能的市场困惑与执行差异。
四、SFDR2.0对全球ESG投资与资管行业的影响
SFDR2.0将对全球ESG投资和资管行业产生深远影响,重塑全球ESG投资格局。
4.1 基金产品面临结构化转型
在SFDR 2.0的严格要求下,全球资管机构纷纷对旗下的ESG基金产品进行了重新审视和调整。
从投资门槛来看,新规要求至少70%的投资组合必须符合既定的可持续发展或转型战略,这一硬性规定使得许多原本在SFDR1.0下被归类为ESG的基金面临严峻挑战。例如,某只原SFDR1.0 A8基金投资了大量传统制造业企业,这些企业虽然在一定程度上采取了一些环保措施,但整体的可持续发展战略并不明确,在新的分类标准下,该基金不得不对投资组合进行大刀阔斧的调整,出售不符合标准的资产,重新配置符合可持续发展战略的企业股票或债券。
与此同时,符合SFDR2.0标准的高质量ESG基金迎来了发展机遇。例如,一些A9 基金专注于投资可再生能源项目,随着全球对清洁能源需求的不断增长,这些基金的投资回报率稳步提升,吸引了更多资金的流入,规模不断扩大。这种产品结构的调整,标志着全球ESG基金市场正从过去单纯的规模扩张模式,逐步转向更加注重投资质量和可持续发展目标实现的质量提升模式。
4.2 合规成本上升与技术投入增加
SFDR 2.0的实施给资管行业带来了显著的合规压力,尤其是对于中小资管机构而言,合规成本的上升成为了它们面临的一大挑战。为了满足SFDR 2.0中关于排除标准和投资比例计算的严格要求,中小机构不得不加大在ESG数据系统建设方面的投入。
SFDR2.0实施后,大量适用于原有SFDR 1.0第8条和第9条基金将面临重新定位的压力。
除了数据成本的增加,人力成本也在显著上升。资管机构需要聘请更多具备ESG 专业知识的分析师和合规专员,以确保投资决策符合新规要求。这些专业人员不仅需要熟悉ESG相关法规和政策,还需要具备深厚的行业研究能力和数据分析能力。例如,在筛选投资标的时,分析师需要综合考虑企业的环境绩效、社会责任履行情况以及公司治理结构等多个因素,通过对大量数据的深入分析,评估企业的可持续发展潜力和风险。合规专员则需要密切关注法规政策的变化,及时调整机构的投资策略和运营流程,确保合规运营。这些人力成本的增加,进一步加重了中小资管机构的负担,使得它们在市场竞争中面临更大的压力。
4.3 区域市场分化加剧
SFDR2.0的实施将进一步加剧全球不同区域ESG投资市场的分化。在欧洲,作为 SFDR的发源地,当地资管机构积极适应新规,加速合规进程。欧洲的大型资管机构凭借其在可持续投资领域的长期经验和资源优势,可以调整投资策略,开发出符合SFDR 新标准的新产品。例如,法国巴黎银行旗下的法巴资产管理(BNP Paribas Asset Management,BNPP AM)于2024年底推出了一只专注于欧洲低碳转型基础设施的私募股权基金——BNP Paribas Low Carbon Transition Infra Equity Fund I,该基金旨在通过资本投入推动欧洲能源转型,投资于清洁能源和循环经济等领域的中小市值资本密集型基础设施项目,受到了市场的广泛关注和投资者的青睐[13]。
而美国市场则呈现出截然不同的景象。受特朗普2.0时代反ESG政策的持续影响,美国ESG基金遭遇连续资金净流出。反ESG政策使得一些投资者对 ESG投资产生疑虑,认为其受到了过多的政治干预,影响了投资的独立性和回报率。一些州政府甚至出台政策限制公共养老金对ESG基金的投资,导致ESG基金的资金来源受到严重影响。许多原本投资于ESG基金的投资者纷纷赎回资金,转向传统投资产品,使得美国ESG基金市场规模不断萎缩。
与欧美市场形成鲜明对比的是中国市场。在中国,随着一系列境内法规的推进,为ESG投资提供了更加可靠的数据与丰富的投资。中国市场总体保持了ESG资金的净流入趋势,展现出强大的市场韧性和发展潜力。国内的资管机构抓住这一机遇,积极推出各类ESG产品,满足投资者的需求。这种“东升西降”的区域差异,使得全球ESG投资市场的格局更加复杂多样,也为各国在ESG投资领域的竞争与合作带来了新的机遇和挑战。
4.4 推动跨境合作与产品创新
SFDR2.0的全球影响力将促使更多国家和地区借鉴类似的ESG监管框架,推动全球ESG资管产品标准趋同,这将促进跨境合作和产品创新。
尽管SFDR2.0带来了合规挑战,但也为资管行业的策略创新提供了新的契机,其中转型金融成为了创新的焦点领域。在SFDR2.0的框架下,A7转型基金被赋予了重要使命,它允许投资于传统高碳行业的低碳转型项目,为这些行业的可持续发展提供了关键的资金支持。随着转型金融需求的不断增长,一系列创新型金融产品应运而生。“转型挂钩贷款”也是一种创新的金融产品,银行等金融机构根据企业的转型进度和目标,为其提供相应的贷款支持。如果企业能够按照约定的转型计划取得进展,就可以享受更优惠的贷款利率等政策,这种方式激励企业加快转型步伐,同时也降低了金融机构的投资风险。这些创新产品的出现,不仅丰富了资管行业的投资策略,也为全球可持续发展目标的实现提供了有力的金融支持。
总体而言,SFDR2.0未来将加剧资管机构在产品设计、数据系统和国际化人才上的竞争。受新规影响,大量的基金产品可能需要撤离一些投资或进行更名,这将迫使资管机构发行ESG产品更加谨慎,机构需投入更多资源满足新的合规要求。因此,单纯或过度依赖ESG营销的机构可能面临市场份额萎缩的压力,而具备强大ESG研究能力和数据管理系统的机构将获得长期市场竞争优势。
五、SFDR2.0对中国金融市场与境内商业银行的影响
5.1 对境内监管的影响
在基金分类标准上,中国境内目前暂无统一的分类标准,ESG基金以“泛ESG”为主。这种情况导致市场上ESG基金的投资策略和目标较为模糊,投资者难以准确判断基金的可持续投资属性。境内监管也意识到本土ESG基金产品缺乏清晰规则的引导,后续将有序推进公募基金可持续投资策略应用指引等相关政策文件的发布。
SFDR1.0在实践中暴露的复杂性、被市场“标签化”的问题以及“漂绿”风险,都是中国政策制定部门在完善自身体系时可以观察和借鉴的宝贵经验。未来,中国监管可能会在构建自己的ESG基金分类、命名规范或营销宣传指引时,参考SFDR的经验教训,例如更早地明确规则,防止市场出现类似的概念混淆和“漂绿”空间。境内监管也可能借鉴SFDR2.0对ESG术语的规范对ESG主题基金名称、术语使用采取更严格规定,要求ESG基金披露投资策略、ESG整合方法和负面筛选标准,增强ESG基金产品透明度。
5.2 对境内公募基金业务的影响
SFDR2.0的实施将持续推动境内公募基金的国际化产品设计。中国境内资管机构若希望吸引海外ESG资金,需按照SFDR2.0的分类逻辑和量化标准设计国际化产品。虽然SFDR2.0合规将使基金管理短期成本增加,但长期来看有利于避免漂绿导致的争议。同时,由于SFDR2.0要求金融机构披露投资标的ESG信息,这将促使公募基金推动中国企业在ESG数据质量方面做出改进,推动境内尽责管理的发展。
但需要看到,对于境内公募机构而言,若发行面向欧盟的产品,就必须同时满足SFDR2.0和中国境内标准的双重要求。这一情况在实际操作中带来了诸多复杂性。以ESG理财的资产池构建为例,由于欧盟清单行业的限制,金融机构在筛选资产时需要更加谨慎,确保资产池排除欧盟清单行业,这无疑增加了跨境产品设计的难度。为了满足这一要求,金融机构可能需要投入更多的人力、物力和时间,对资产进行全面的筛选和评估。例如,公募机构在设计一款面向国际市场的ESG产品时,需要对资产池中的每一项资产进行详细的审查,确保其不涉及欧盟清单行业,这不仅增加了审查的工作量,还需要专业的知识和技能来判断资产是否符合标准。
5.3 对境内商业银行的影响
SFDR2.0将对境内商业银行产生全方位影响,特别是对其金市业务、理财业务、基金业务以及ESG投资参与和与基金公司合作方面。
1)金市业务影响:SFDR 2.0将推动商业银行加强ESG投资能力。SFDR 2.0的实施将进一步促使商业银行将ESG因素全面融入投资决策流程,提高投资组合的韧性和可持续性。
2)理财子业务影响:目前境内头部银行均已推出ESG理财系列产品,未来建议可以参考SFDR2.0的分类标准进行产品设计和营销。在产品设计方面,银行理财子公司可参考SFDR2.0的分类标准,对产品进行重新定位和设计,因此要求银行理财子公司在产品设计上更加精细化,以满足不同投资者的需求。
3)基金子业务影响:与前述对境内公募机构影响类似,SFDR2.0将影响商业银行基金子业务的发展。
对于银行与基金公司的合作,SFDR2.0也将带来推动作用。例如,商业银行可利用其在绿色金融领域的资源优势,与基金公司合作开发ESG相关金融产品。同时,SFDR 2.0的分类体系也将促使商业银行与基金公司建立更加紧密的数据共享和产品设计合作,共同应对国际ESG监管挑战。特别是,SFDR2.0的分类体系将影响扩大商业银行在基金投资中的覆盖范围,尤其是对转型基金(A7)的投资。因此,我们认为SFDR2.0规则下转型类基金(A7)可能受到本土机构关注。
六、总结与展望
欧盟SFDR2.0的发布标志着可持续金融监管进入新阶段,从原来的披露法转向分类法框架,为市场提供了更为清晰、可落地的分类指引。这一变革将重塑欧盟ESG基金市场结构,提高ESG投资的透明度和可比性,同时为全球资管机构和企业提供了新的参照框架。对全球ESG投资与资管行业而言,SFDR 2.0将短期内提高合规和数据要求,迫使大量ESG策略命名趋于谨慎;中长期将推动ESG成为系统性能力,引导资金有序流向绿色与转型行业,并成为国际资管吸引长期资金的核心能力。
SFDR2.0的发布,也将极大推动全球范围内ESG资管领域的监管体系更加完善,促进ESG投资的规范化和专业化发展。欧盟SFDR2.0的发布不仅是一次区域管辖区的监管框架重构,也代表了全球ESG投资从营销概念向系统性能力转变的趋势。
尽管SFDR 2.0对中国市场没有直接监管效力,但其分类逻辑和量化思路为国内资管机构提供了打造国际化ESG产品的参照框架,特别是在产品设计、数据系统和国际化人才方面。对境内商业银行而言:理财子业务可以借鉴SFDR2.0的分类标准进行精细化产品设计和营销;基金子业务可以借鉴SFDR2.0与ESMA的要求调整产品策略以满足国际ESG监管要求;母行ESG投资参与需加强风险管理能力和数据质量,与基金公司的合作需建立更加紧密的数据共享和产品设计机制,以同时满足境内外ESG监管要求;以及在境内外监管共同推动下,转型基金(A7)未来可能得到更多关注。
致谢:富达基金胡靖敏,浙商证券祁星,招商证券李奕熹
附录1:欧盟官方公报CDR (EU) 2020/1818号文Article12条款公司清单
欧盟巴黎协定一致基准(EU Paris-aligned Benchmarks,PAB)管理者应排除以下公司:
(a)涉及任何与争议武器相关活动的公司;
(b)从事烟草种植和生产的公司;
(c)被管理者认定违反联合国全球契约(UNGC)原则或经济合作与发展组织(OECD)跨国企业指南的公司;
(d)1%或以上收入来自硬煤和褐煤的勘探、采矿、开采、分销或精炼的公司;
(e)10%或以上收入来自石油燃料的勘探、开采、分销或炼制的公司;
(f)50%或以上收入来自气态燃料的勘探、开采、制造或分销的公司;
(g)50%或以上收入来自温室气体强度超过100 g CO2 e/kWh的电力公司。
PAB管理者应在其基准方法论中披露其基于气候相关或其他环境、社会及治理(ESG)因素的额外排除标准。
注:
[1]参考资料:SFDR2.0时代:欧盟ESG基金监管迎来重大变革. [EB/OL], 2025/11/22[2025/12/02], https://stock.finance.sina.com.cn/stock/go.php/vReport_Show/kind/9/rptid/817162980275/index.phtml
[2]详见欧盟官网:https://eur-lex.europa.eu/legal-content/EN/TXT/?uri=CELEX:52025PC0841
[3]参考资料:SFDR2.0时代:欧盟ESG基金监管迎来重大变革[EB/OL], 2025/11/22[2025/12/02], https://stock.finance.sina.com.cn/stock/go.php/vReport_Show/kind/9/rptid/817162980275/index.phtml
[4]参考资料:招商证券.欧盟SFDR 2.0解析[EB/OL], 2025/11/30 [2025/12/02]
[5]详见ESMA官网:https://www.esma.europa.eu/document/guidelines-funds-names-using-esg-or-sustainability-related-terms
[6]注:本节所述ESMA指南术语对于的中文翻译为方便读者理解所示,非ESMA官方中文语言版,不作为任何投资依据。基金管理人需以ESMA官网原文件为依据。
[7]见附录1。具体信息以欧盟官网SECTION 3-Article 12-Exclusions for EU Paris-aligned Benchmarks相关规定为准:https://eur-lex.europa.eu/eli/reg_del/2020/1818/oj/eng
[8]参考资料:SFDR2.0时代:欧盟ESG基金监管迎来重大变革. [EB/OL], 2025/11/22[2025/12/02], https://stock.finance.sina.com.cn/stock/go.php/vReport_Show/kind/9/rptid/817162980275/index.phtml
[9]参考资料:ESMA发布最终指南[EB/OL], 2024/06/13[2025/12/02], https://senecaesg.com/zh/insights/esma-releases-final-guidelines-to-ensure-transparency-and-prevent-greenwashing-in-esg-fund-names/
[10]一个可能的近似理解是:ESMA指南的作用,可以类比为一支债券名称里能不能有“绿色”做规定,SFDR的作用,可以类比为对债券能不能被贴标为“绿色债券”做规定。
[11]参考资料:MSCI. Identity check ESMA’s new name guidelines for ESG and sustainability-related funds [EB/OL], 2024/12/09[2025/12/02], https://www.msci.com/research-and-insights/blog-post/identity-check-esma-new-name-guidelines-for-esg-and-sustainability-related-funds
[12]参考资料:SFDR Article 8 and Article 9 Funds: Q3 2025 in Review[EB/OL], 2024/10/09[2025/12/02], https://www.morningstar.com/en-uk/business/insights/research/sfdr-article8-article9
[13]参考资料:BNPP AM. BNP Paribas Asset Management launches €750m Low Carbon Transition Infra Equity Fund I[EB/OL], 2024/12/05[2025/12/02]. https://www.bnpparibas-am.com/en/press/mediaroom-en-bnp-paribas-asset-management-launches-e750m-low-carbon-transition-infra-equity-fund-i/
海量资讯、精准解读,尽在新浪财经APP
责任编辑:宋雅芳 东信证券
美港通证券提示:文章来自网络,不代表本站观点。